Анализ кинематических характеристик карданных передач
- Autores: 1
-
Afiliações:
- Самарский государственный технический университет
- Edição: Volume 1 (2024)
- Páginas: 317-319
- Seção: ЧАСТЬ I. Статика, динамика и устойчивость упругих систем
- URL: https://permmedjournal.ru/osnk-sr2024/article/view/632570
- ID: 632570
Citar
Texto integral
Resumo
Обоснование. Согласно литературным данным [1–4], карданные передачи — неотъемлемая часть современных механизмов, обеспечивающих передачу вращающего момента между валами, расположенными под углом друг к другу. Их использование широко распространено в автомобилестроении, машиностроении, авиации, судостроении, робототехнике и других отраслях.
Цель — проанализировать кинематические характеристики карданных передач и исследовать влияние параметров конструкции на их кинематическое поведение.
Методы. Аналитическое моделирование карданной передачи:
- создание математической модели карданной передачи, описывающей ее геометрию и кинематику;
- применение уравнений движения для определения угловых скоростей и ускорений входного и выходного валов;
- анализ влияния различных параметров: угол наклона карданного вала, длина вала, скорость вращения.
Результаты. Проведенный анализ кинематических характеристик карданных передач показал, что угловая скорость ведомого вала не является постоянной величиной, а изменяется циклически за один оборот ведущего вала. Угловое ускорение ведомого вала также демонстрирует циклический характер изменения с частотой, вдвое превышающей частоту вращения ведущего вала. Амплитуда колебаний углового ускорения увеличивается с ростом угла наклона карданной передачи.
Карданная передача — это механизм передачи механической энергии между несоосными валами. Главное преимущество карданной передачи заключается в том, что при вращении первого вала угол карданного соединения изменяется, позволяя передавать вращение на второй вал с сохранением постоянной скорости вращения.
Основные компоненты карданной передачи включают два шарнира и центральную трубу. Первый шарнир соединяет два вала, а второй шарнир — центральную трубу с одним из валов.
Карданные передачи могут иметь некоторые недостатки, такие как небольшие углы вращения и дополнительные потери энергии из-за трения в шарнирах.
Рис. 1. Схема кардана с крестовиной
Пример исследования изменения угловой скорости и углового ускорения ведомого вала при различных значениях угла излома
Рассмотрим кинематику кардана с крестовиной, у которого оси цапф пересекаются в одном центре.
При заданном положении ведущего звена (рис. 1), определяемом углом α, положение ведомого звена определяется формулой:
Дифференцируя данное соотношение по времени, получаем:
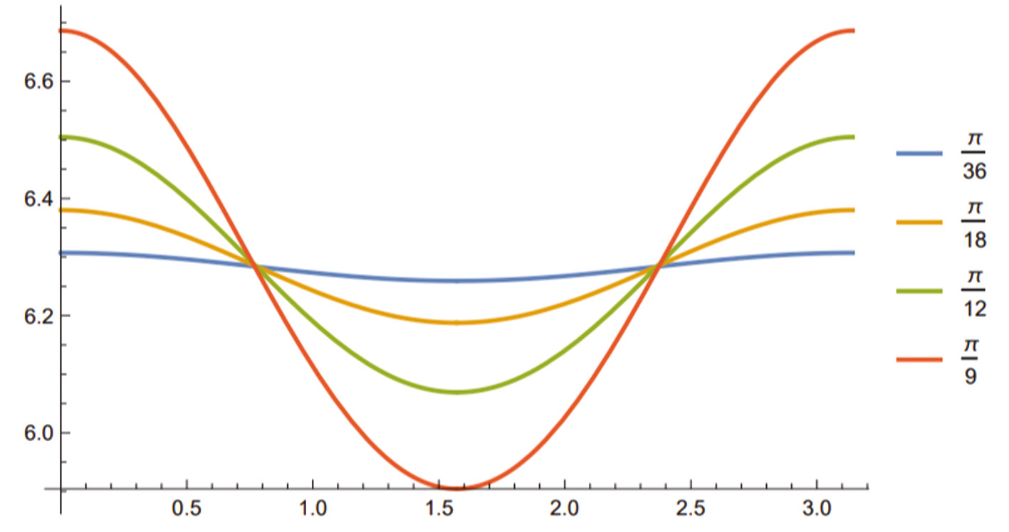
Для представления, как изменяется угловая скорость ведомого вала ω2 в зависимости от угла α поворота ведущего вала при различных значениях угла наклона валов, изображен график, построенный для углов γ, равных 5° (π/36), 10° (π/18), 15° (π/12) и 20° (π/9). Угловая скорость ведущего вала ω1 = π30.
Вывод 1. При небольших углах наклона (5–10°) отклонение угловой скорости ведомого вала от номинального значения незначительно и практически не заметно. Однако с увеличением угла наклона (15–20°) изменение угловой скорости ведомого вала становится более выраженным. Наблюдается периодическое изменение угловой скорости, обусловленное неравномерным вращением карданного вала (рис. 2).
Рис. 2. График изменения скорости при различных углах наклона
Тогда угловое ускорение ведомого вала:
Результат представлен на графике (рис. 3).
Вывод 2. При малых углах наклона (5–10°) угловое ускорение ведомого вала относительно стабильно. С увеличением угла наклона (15–20°) угловое ускорение ведомого вала значительно возрастает, особенно в моменты максимального отклонения карданного вала (см. рис. 3). Это приводит к возникновению вибраций и повышенной нагрузке на механизмы.
Рис. 3. График изменения ускорения при различных углах наклона
Texto integral
Обоснование. Согласно литературным данным [1–4], карданные передачи — неотъемлемая часть современных механизмов, обеспечивающих передачу вращающего момента между валами, расположенными под углом друг к другу. Их использование широко распространено в автомобилестроении, машиностроении, авиации, судостроении, робототехнике и других отраслях.
Цель — проанализировать кинематические характеристики карданных передач и исследовать влияние параметров конструкции на их кинематическое поведение.
Методы. Аналитическое моделирование карданной передачи:
- создание математической модели карданной передачи, описывающей ее геометрию и кинематику;
- применение уравнений движения для определения угловых скоростей и ускорений входного и выходного валов;
- анализ влияния различных параметров: угол наклона карданного вала, длина вала, скорость вращения.
Результаты. Проведенный анализ кинематических характеристик карданных передач показал, что угловая скорость ведомого вала не является постоянной величиной, а изменяется циклически за один оборот ведущего вала. Угловое ускорение ведомого вала также демонстрирует циклический характер изменения с частотой, вдвое превышающей частоту вращения ведущего вала. Амплитуда колебаний углового ускорения увеличивается с ростом угла наклона карданной передачи.
Карданная передача — это механизм передачи механической энергии между несоосными валами. Главное преимущество карданной передачи заключается в том, что при вращении первого вала угол карданного соединения изменяется, позволяя передавать вращение на второй вал с сохранением постоянной скорости вращения.
Основные компоненты карданной передачи включают два шарнира и центральную трубу. Первый шарнир соединяет два вала, а второй шарнир — центральную трубу с одним из валов.
Карданные передачи могут иметь некоторые недостатки, такие как небольшие углы вращения и дополнительные потери энергии из-за трения в шарнирах.
Рис. 1. Схема кардана с крестовиной
Пример исследования изменения угловой скорости и углового ускорения ведомого вала при различных значениях угла излома
Рассмотрим кинематику кардана с крестовиной, у которого оси цапф пересекаются в одном центре.
При заданном положении ведущего звена (рис. 1), определяемом углом α, положение ведомого звена определяется формулой:
Дифференцируя данное соотношение по времени, получаем:
Для представления, как изменяется угловая скорость ведомого вала ω2 в зависимости от угла α поворота ведущего вала при различных значениях угла наклона валов, изображен график, построенный для углов γ, равных 5° (π/36), 10° (π/18), 15° (π/12) и 20° (π/9). Угловая скорость ведущего вала ω1 = π30.
Вывод 1. При небольших углах наклона (5–10°) отклонение угловой скорости ведомого вала от номинального значения незначительно и практически не заметно. Однако с увеличением угла наклона (15–20°) изменение угловой скорости ведомого вала становится более выраженным. Наблюдается периодическое изменение угловой скорости, обусловленное неравномерным вращением карданного вала (рис. 2).
Рис. 2. График изменения скорости при различных углах наклона
Тогда угловое ускорение ведомого вала:
Результат представлен на графике (рис. 3).
Вывод 2. При малых углах наклона (5–10°) угловое ускорение ведомого вала относительно стабильно. С увеличением угла наклона (15–20°) угловое ускорение ведомого вала значительно возрастает, особенно в моменты максимального отклонения карданного вала (см. рис. 3). Это приводит к возникновению вибраций и повышенной нагрузке на механизмы.
Рис. 3. График изменения ускорения при различных углах наклона
Sobre autores
Самарский государственный технический университет
Autor responsável pela correspondência
Email: Igor.Fedorenko001@gmail.com
студент, группа 23-ФПГС-108
Rússia, СамараBibliografia
- Лойцянский Л.Г., Лурье А.И. Курс теоретической механики. Ч. 1. Москва, 1954. 379 с.
- Малаховский Я.Э., Лапин А.А., Веденеев Н.К. Карданные передачи. Москва, 1962. 155 с.
- Патент РФ № 141878/ 20.06.14, Бюл. № 17. Кукушкин Е.В., Меновщиков В.А., Ереско С.П., Ереско Т.Т. Карданный шарнир.
- Ереско С.П., Ереско Т.Т., Кукушкин Е.В., Меновщиков В.А. Сравнительный анализ конструкций карданных шарниров неравных угловых скоростей // Вестник СибГАУ. 2015. Т. 16, № 3. С. 720–728. EDN: TANPTI
Arquivos suplementares





